
电动自行车主请注意
抓拍取证点位有变化
涉及天河区多个主要路段

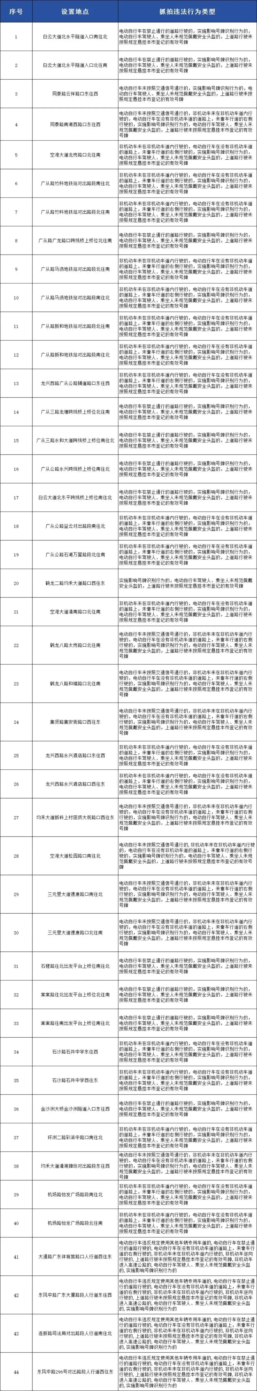
广州交警在白云大道北永平隧道入口南往北等路段新增电动自行车交通违法行为抓拍取证点位44个。此外,在已经公示的电动自行车交通违法行为取证执法点位中,广州交警对广园快速路汇景立交上桥位东往西等169个点位新增抓拍违法行为。
电动自行车交通违法行为
抓拍取证新增点位表

电动自行车交通违法行为
抓拍取证新增执法类型

广州交警表示
下一步将根据实际情况
对点位进行动态调整
请广大交通参与者
自觉遵守道路交通法律法规
确保安全出行
来源:广州交警
双悦网配资提示:文章来自网络,不代表本站观点。